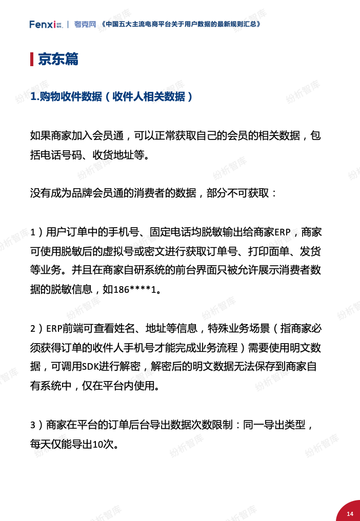
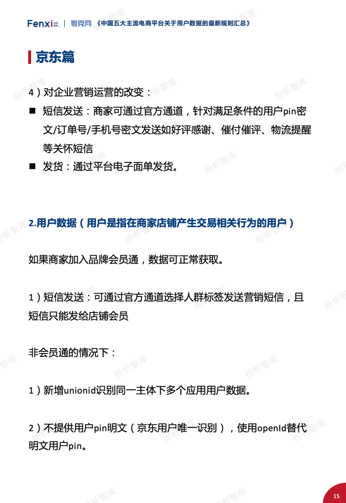
2021年8月17日,十三届全国人大常委会第三十次会议表决通过《中华人民共和国个人信息保护法》、工信部要求、各平台数据政策等一系列关于数据的重磅的信息,已经对未来的数据应用和企业的数字化营销产生了深远的影响!
这些影响改变了或者即将改变我们数据的应用方式,其中各大平台对用户敏感信息保护的反应尤为迅速,纷析智库和夸克网通过搜集大量各大平台对用户敏感信息保护的措施,并访谈业内资深人士,整理归纳了主流电商平台,包含阿里,京东,拼多多、抖音,快手等对于用户敏感信息保护的具体措施和给商家带来的影响。
报告第一部分,核心要点总览部分(报告第10页至第20页),帮助品牌及市场同仁快速了解各主流电商平台的变化,包括购物收件数据和用户数据的具体变化和针对性影响。
报告第二部分,详细操作部分(第22页至第66页),包含各主流电商平台在保护消费者收件敏感信息和用户隐私数据的具体举措,如加密方法,信息脱敏规则,ID变化,数据查取和导出的规则等,帮助企业一线业务团队详细理解平台规则,快速应对。

《中国五大主流电商平台关于用户数据的最新规则汇总》目录
报告部分核心观点总览:






完整版报告,点击“这里”,直接下载。
除了学习报告,还可直接预约纷析最新数据合规专题企业内训,独家课程内容,宋星老师主讲,把握数据合规浪潮下,企业数据资产建设的红线与要点。

宋星的数字观